Ethernet
-
"Ja, aber ich würde lieber den Bus nehmen. Es gibt nichts schöneres
auf der Welt als einen Bus."
Charles, Prince of Wales, als er gefragt wurde, ob er die Reise mit der königlichen Segelyacht nach Tobruk genossen habe.
Das Ethernet besteht physikalisch aus verschiedenen Typen von 50-Ohm-Koaxkabeln oder paarweise verdrillten Leitungen (Twisted-Pair), Glasfasern, oder anderen Medien (siehe nächsten Abschnitt). Die Datenrate beträgt typisch 100 MBit/s (früher 10 MBit/s, 1000 MBit/s läuft an). Die wichtigsten Eigenschaften nach der ursprünglichen Spezifikation sind:
| Datenrate: | 10 MBit/s |
| Maximale Länge des gesamten Netzes: | 2500 m |
| Maximale Zahl der Knoten: | 1024 |
| Medium: | Koaxkabel, Basisbandübertragung |
| Zugriffsverfahren: | CSMA/CD |
| Datenprotokoll: | Frames variabler Größe |
Die Daten werden in Paketen gesendet und mit Verwaltungsinfo zu Beginn und
CRC-Prüfinfo am Ende versehen (Ethernet-Frame). Ethernet basiert, wie
andere Netze auch, auf einer Sammlung von Medium- und Protokollspezifikationen.
Zuunterst liegt die physische Ebene; sie umfaßt neben der Verkabelung
auch die Signalerzeugung und -kodierung. Als Ethernet von DEC, Intel und
Xerox aus der Taufe gehoben wurde, gab es nur eine Verkabelungsart, der
heutige Ethernet-Standard kennt eine Vielfalt von Topologien.
Ethernet-Anwender müssen bei der Vernetzung nicht nur zwischen den
Protokollen auf den höheren Schichten wie TCP/lP und IPX/SPX unterscheiden,
sondern auch noch den richtigen Ethernet-Frame wählen. 'Server not
found' oder ähnliche Fehlermeldungen stellen sich manchmal selbst dann
ein, wenn alle Ethernet-Treiber auf Workstation und Server korrekt geladen
sind und keine Kabelprobleme bestehen. Der Grund liegt nicht selten darin,
daß Ethernet nicht gleich Ethernet ist. Gleich vier verschiedene Dialekte
sind heute in Gebrauch, die erschwerenderweise ziemlich inkonsistent benannt
sind. Kein anderes lokales Netz weist diese Eigentümlichkeit auf. Groß
sind die Unterschiede nicht; sie beschränken sich auf ein paar Bytes
in den übertragenen Datenpaketen (Frames) und lassen sich in der Regel
durch einfache Konfigurationsänderungen der Netztreiber regulieren.
Die elektrischen Anschlußbedingungen im weitesten Sinne sind für
die verschiedenen LAN-Typen standardisiert. Es handelt sich dabei um die
Standards des IEEE (Institute of Electrical and Electronic Engineers, USA).
Das IEEE ist eine internationale Vereinigung, die sich mit allen wesentlichen
Aspekten der Elektrotechnik beschäftigt. Verbindlich für
lokale Netze sind die Empfehlungen des Subkomitees mit der Kurzbezeichnung
802. Eine relativ neu gegründete Runde beschäftigt sich mit drahtlosen
LANS (802.11). Physikalisch handelt es sich bei Ethernet immer um einen
Bus, an den die Stationen elektrisch parallel angeschlossen sind.
Das klassische Ethernet benutzt als Medium das yellow cable, ein dickes,
vierfach abgeschirmtes Koaxkabel. Die beiden Enden des Kabels
sind mit an den Wellenwiderstand des Kabels (50 Ohm) angepaßten
Widerständen abgeschlossen, um Reflexionen zu vermeiden. Wenn
eine Station nun Daten an eine andere senden will, schickt sie digitale
Signale auf Reisen. Diese Signale breiten sich vom Anschlußpunkt der
Station nach beiden Seiten hin gleichmäßig aus. Irgendwo auf
dem Weg liegt dann der Empfänger, der die Signale am Kabel abgreifen
kann und für die weitere Nutzung aufbereitet. Unabhängig davon
wandern die Signale jedoch weiter, bis sie die Leitungsenden des Ethernet-Kabels
erreicht hat. Dort wird ihre Energie vollständig von den Abschlußwiderständen
aufgenommen, so daß es nicht zu Reflexionen kommt.
Nach einer gewissen Zeit, die aus der Ausbreitungsgeschwindigkeit der Signale
und der Entfernung der sendenden Station zu den beiden Kabelenden resultiert,
sind die Signale 'verschwunden' und das Kabel wieder frei. Dieses Prinzip
liegt allen Ethernet-Varianten zugrunde. Es gibt jedoch Unterschiede in
der Topologie des Netzes und beim verwendeten Kabel.
Die Daten werden in Paketen, sogenannten 'Frames' zusammengefaßt.
Jedes Paket trägt zu Beginn Verwaltungsinformationen (z. B. Absender-
und Empfängerstation, Länge, etc.) und nach den Nutzdaten schließt
sich eine Prüfinformation an. Leider gibt es keinen einheitlichen Frame,
sondern entwicklungsgeschichtlich bedingt Frames mit unterschiedlichem Aufbau.
Es gab bereits Ethernet-Installationen, lange bevor dieses Netz unter der
Nummer 802.3 vom IEEE (Institute of Electrical and Electronics Engineers)
standardisiert wurde. Was Novell eigenmächtig als 'Ethernet 802.3'
bezeichnet, ist jedoch etwas anderes.
Ethernet II
Eine der ältesten Framestrukturen ist Ethernet II. Charakteristisches Merkmal von Ethernet II ist das Typfeld, das aus zwei Bytes im Anschluß an die Start- und Zieladressen besteht und der Unterscheidung verschiedener höherer Protokolle dient. Alle anderen Formate enthalten hier eine Längeninformation. Die Unterscheidung der anderen Frames von einem Ethernet-II-Frame kommt dadurch zustande, daß dessen Typ-Nummer immer größer ist als die maximale Paketgröße von 1518 Bytes (Z.B. 0800h für IP, 8137h für IPX, 0600h für XNS oder 809Bh für AppleTalk). Ein Datenpaket besteht aus 576 bis 12208 Bits und hat folgenden Aufbau:
Frame Ethernet Version 2.0
| Bitfolge 1010101010... |
Bitfolge 10101011 |
Ethernet-Frame, min. 64 Bytes, max. 1518 Bytes | Inter Frame Gap 9,6μs |
|||||
| Preamble | SFD | 6 Byte Dest.-Addr. |
6 Byte Source-Addr. |
2 Byte Type |
min. 46 Bytes, max. 1500 Bytes Daten |
4 Byte FCS |
||
Die Präambel dient zur Synchronisation, sie besteht aus einer Folge von '10101010'-Bytes. Der SFD hat an der letzten Stelle eine '1' (10101011). Die Längen der einzelnen Teile (in Byte) sind in der Grafik eingetragen. Sind weniger als 46 Datenbytes zu übertragen, muß mit Füllbits ergänzt werden, um die minimale Slot-Time zu erreichen.
802.3 raw (Novell)
Als Novell Netware und das IPX/SPX-Protokoll auf den Markt brachte, war Ethernet noch nicht endgültig standardisiert. Die Netware-Entwickler warteten aber weder die Standardisierung ab, noch benutzten sie das gängige Ethernet-II-Format. Nein, Novell dachte sich für IPX einen eigenen Rahmentyp aus. Dieser Pakettyp enthält keine Protokollkennung wie Ethernet II, kann also allein IPX transportieren. Zu allem Überfluß benannte Novell diese proprietäre Lösung auch noch nach einer IEEE-Arbeitsgruppe '802.3'.Wie kann ein Rechner oder Router ein solches Novell-Paket aus anderen herausfiltern, die ebenfalls nach Start- und Zieladresse eine Längeninformation tragen? Gegenüber 'Ethernet II' werden die beiden Bytes der Protokoll-ID für die Rahmenlänge genutzt. Der einzige weitere Unterschied besteht darin, daß allein im 'Novell-802.3'-Paket zwei Bytes folgen, die nur aus Einsen bestehen (FF, FF). Prinzipiell ist das Gespann IPX-'802.3' also auch in heterogenen Umgebungen mit vielen Routern einsetzbar, erfordert aber immer einen gewissen Extra-Aufwand. Novell geht die Sache inzwischen etwas vorsichtiger an und nennt sein IPX-Spezial-Ethernet offiziell '802.3 raw'. Wir empfehlen, dem Rat von Novell neueren Netware-Installationsprogrammen und -Handbüchern zu folgen und das standardisierte 'Ethernet 802.2'-Format zu verwenden. Hinter Novells Bezeichnung 'Ethernet 802.2' verbirgt sich das eigentlich waschechte 802.3-Format. Aber '802.3' hatte Novell bereits vergeben, und die Verwechslungsgefahr mit dem 'raw'-Format wäre zu groß geworden. Man übernahm daher einfach die Bezeichnung des IEEE-802.2-Protokollheaders, den die IEEE-802.3-Spezifikation vorschreibt und der den Unterschied zu Novells Alleingang ausmacht.
Frame Ethernet 802.3 raw
| Bitfolge 1010101010... |
Bitfolge 10101011 |
Ethernet-Frame, min. 64 Bytes, max. 1518 Bytes | Inter Frame Gap 9,6μs |
|||||
| Preamble | SFD | 6 Byte Dest.-Addr. |
6 Byte Source-Addr. |
2 Byte Length |
2 Byte 0xFFFF |
min. 44 Bytes, max. 1498 Bytes Daten |
4 Byte FCS |
|
Frame IEEE 802.3
| Bitfolge 1010101010... |
Bitfolge 10101011 |
Ethernet-Frame, min. 64 Byte, max. 1518 Byte | Inter Frame Gap 9,6μs |
|||||||
| Preamble | SFD | 6 Byte Dest.-Addr. |
6 Byte Source-Addr. |
2 Byte Length |
1 Byte DSAP |
1 Byte SSAP |
1 Byte Control |
min. 43 Bytes, max. 1497 Bytes Daten |
4 Byte FCS |
|
IEEE 802.2 und SNAP
Bis zu Novells Entscheidung für die Verwendung von '802.2' als Default-Typ gab es kaum Anwendungen dieser Ethernet-Variante - abgesehen von der weiter unten beschriebenen SNAP-Erweiterung. Das IEEE-Gremium ersetzte das Typ-Feld von Ethernet II durch eine Längenangabe und ergänzte das Paket durch einen 802.2-Header von drei weiteren Bytes. Als Ersatz für das alte Typfeld mit der Protokoll-ID fungieren der 'Destination-' und der 'Source Service Access Point' (DSAP und SSAP); hinzu kommt ein 'Control Field', das manche Protokolle für Verwaltungszwecke benötigen. Ein offensichtlicher Nachteil der 802.2-Definition gegenüber Ethernet II war die Limitierung der Typ-Codes auf ein Byte, zumal die Hälfte der möglichen 256 Werte von Anfang an reserviert war(z. B. 04 für IBM SNA oder 06 für IP).
Frame IEEE 802.3 SNAP
| Bitfolge 1010101010... |
Bitfolge 10101011 |
Ethernet-Frame, min. 64 Byte, max. 1518 Byte | Inter Frame Gap 9,6μs |
||||||||
| Preamble | SFD | 6 Byte Dest.-Addr. |
6 Byte Source-Addr. |
2 Byte Length |
1 Byte DSAP |
1 Byte SSAP |
1 Byte Control |
5 Byte SNAP |
min. 38 Bytes, max. 1492 Bytes Daten |
4 Byte FCS |
|
Daher folgte beinahe unweigerlich eine baldige Erweiterung: Das 'Sub Network Access Protocol' (SNAP) sorgte für Abhilfe. Diese 802.2-Erweiterung mit der eigenen Protokoll-ID AAh stellt weitere fünf Bytes für die Protokoll-Identifikation des darüberliegenden Protokolls bereit, davon drei für eine Herstellerkennung. Der bekannteste Nutznießer hiervon ist AppleTalk. Auch die Millionenschar der TCP/IP-Anwender könnte ihre Ethernet-II-Pakete mit der zwei Byte langen Protokoll-ID dank SNAP in ein IEEE-konformes Format bringen - doch TCP/lP funktioniert auch ohne Standard und den zusätzlichen Protokoll-Overhead. Da TCP/lP eine von anderen Transportprotokollen unerreichte Bedeutung gewonnen hat (man denke allein an das Internet), empfiehlt es sich, wenn irgend möglich, durchgehend den Frame-Typ Ethernet II einzurichten. Häufig erzwingen die Gegebenheiten auch die weitere Berücksichtigung von Ethernet 802.3: Einige ältere, auf NetWare spezialisierte IPX-Printserver zum Beispiel mögen keinen anderen Rahmentyp. Der von Novell zur Zeit als Default-Typ verwendete 802.2 hat nur dann Berechtigung, wenn statt TCP/lP und IPX andere OSI-Protokolle zum Einsatz kommen sollen.
Erweiterungen für VLANS
Im Abschnitt über virtuelle LANS wird noch eine weitere Expansion des Datenrahmens zur Anwendung kommen, das sogenannte "tagged" Format. Der Vollständigkeit halber sollen auch dieser Frames hier aufgeführt werden, näheres dann im VLAN-Abschnitt.
Frame Ethernet Version 2.0 tagged (VLAN)
| Bitfolge 1010101010... |
Bitfolge 10101011 |
Ethernet-Frame, min. 68 Byte, max. 1522 Byte | Inter Frame Gap 9,6μs |
|||||
| Preamble | SFD | 6 Byte Dest.-Addr. |
6 Byte Source-Addr. |
4 Byte Tag |
2 Byte Type |
min. 46 Bytes, max. 1500 Bytes Daten |
4 Byte FCS |
|
Frame IEEE 802.3 tagged (VLAN)
| Bitfolge 1010101010... |
Bitfolge 10101011 |
Ethernet Frame tagged min. 68 Byte, max. 1522 Byte | Inter Frame Gap 9,6μs |
||||||||
| Preamble | SFD | 6 Byte Dest.-Addr. |
6 Byte Source-Addr. |
4 Byte Tag |
2 Byte Length |
1 Byte DSAP |
1 Byte SSAP |
1 Byte Control |
min. 42 Bytes, max. 1497 Bytes Daten |
4 Byte FCS |
|
MTU
Die Abkürzung MTU steht für "Maximum Transmission Unit" und beschreibt die maximale Größe der Nutzdaten die in einem Datenpaket übertragen werden können. Ein Standard-Ethernetframe hat eine Maximalgröße von 1518 Bytes. Davon beanspruchen Header und Prüfsumme 18 Bytes. Somit verbleiben genau 1500 Byte für Nutzdaten (s. oben). Die MTU beträgt also 1500 Byte.Beim Internetzugang via DSL kommt auf der Verbindung zum DSL-Modem häufig das Protokoll PPPoE (Point-to-Point-Protocol over Ethernet) zum Einsatz. PPPoE beansprucht in jedem Frame zusätzlich 8 Bytes zur Übertragung von Verbindungsinformationen. Die MTU reduziert sich daher bei der Verwendung von PPPoE von 1500 auf 1492 Bytes.
Durch den Einsatz weiterer Protokolle bei einigen Providern, kann sich die MTU noch weiter verringern. Je nach Provider schwankt die MTU zwischen 1400 und 1492. Normalerweise wird die richtige MTU bei der Verbindung zum Provider automatisch eingestellt. Eine manuelle Einstellung einer zu größen MTU führt zu Verbindungsproblemen. Unter Linux kann die MTU für ein Interface mit dem Kommando ifconfig eth0 mtu <wert> eingestellt werden.
Identifizierung des Ethernet-Interfaces
Jeder Ethernet-Adapter kann über seine in der Hardware verankerte Adresse eindeutig identifiziert werden. Diese Adresse besteht aus einem 3-Byte-Herstellercode und einer ebenfalls 3 Byte (24 Bit) langen laufenden Seriennummer. Auf diese Weise ist eine eindeutige Adressierung möglich - was aber auch bedeutet, daß die logische Adresse durch die Netzwerksoftware in eine Hardwareadresse umgesetzt werden muß. Die Angabe der Adresse erfolgt normalerweise sedezimal (hexadezimal), wobei zur besseren Lesbarkeit die einzelnen Bytes durch '.' oder ':' getrennt werden, z. B. 20:08:AA:10:00:CF. Diese Adresse wird auch gerne MAC-Adresse genannt. Bei einigen Interfaces, insbesondere bei vielen WLAN-Karten, kann die Adresse auch per Software konfiguriert werden (Speicherung im EEPROM).
Signallaufzeiten, Slot Time
Bei jedem Kabel gibt es eine Konstante, welche die Ausbreitungsgeschwindigkeit der elektrischen Signale in dem Kabel angibt. Die Maximalgeschwindigkeit, die Lichtgeschwindigkeit c, wird jedoch nie erreicht. Die Ausbreitungszeit für elektromagnetische Wellen ist abhängig vom Medium:
| Ausbreitungs- faktor | Medium |
|---|---|
| 1.00 | Vakuum |
| 0.77 | Koax-Kabel |
| 0.60 | Twisted-pair-Kabel |
Aber wozu ist dieser Wert bei Netzen interessant? Nehmen wir als Beispiel für die folgenden Berechnungen das 10Base2-Ethernet-Kabel.
Nehmen wir nun an, daß zwei Stationen A und B, die sich an gegenüberliegenden Enden des Kabelsegments befinden. Die Station A sendet zum Zeitpunkt t ein Datenpaket ab. Die Station B sendet ihrerseits zum Zeitpunkt t + (T - dt), also kurz bevor das Signal von A bei B ankommt. Damit A die Kollision erkennen kann, vergeht nochmals die Zeit (T - dt), also insgesamt t + 2*(T - dt).

Für den Grenzfall können wir dt gegen 0 gehen lassen, woraus folgt, daß die Dauer der Übertragung eines Datenblocks mindestens 2*T betragen muß, damit eine Kollision bei CSMA/CD sicher erkannt wird. Ein Datenblock muß also mindestens diese Zeit 2*T zur Übertragung benötigen.
Die kleinste erlaubte Packetgrösse von 64 Byte benötigt bei 10Base2
51.2 µs, um komplett gesendet zu werden.
Ein Signal, das 51.2 µs dauert, legt im Coax-Medium folgende
Strecke zurück:
0.77 * 3 * 108 = 231 * 106 m/s
231*106 * 51.2*10-6 = 11827.20 m = 11.82 km
Das 64-Byte-Ethernetpacket benötigt also für die Strecke von 2 * 2,5
= 5 km im idealen Fall nur etwa die Hälfte der minimalen
Übertragungsdauer von 51.2 µs. - die LAN-Sepzifikation beinhaltet
somit eine Sicherheitsreserve um dem CSMA/CD-Protokoll des Ethernet auch im
realen Fall zu genügen.
Das ideale Beispiel ist sehr weit von der Realität entfernt. Es liefert jedoch ein Gefühl für die Zeiträume, mit denen beim Ethernetverkehr gerechnet wird. Für jeden Planer eines Netzes ist es wichtig, möglichst genau den "worst case" seines Netzes zu kennen, damit sicher gestellt ist, daß die Kollisionsbehandlung korrekt arbeitet. Dazu werden die jeweils am weitesten entfernten Netzwerkdevices einer Kollisionsdomäne betrachtet. Hierbei ist sowohl die Entfernung, als auch die zwischen Ihnen liegende Netzhardware zu beachten.
Entsprechend jedem physikalischen Element auf der Strecke zwischen den Netzwerk-Devices (Hin- und Rückweg) werden bestimmte Werte addiert. Dies sind die sogenannten "Bitzeiten", die spezifisch für jede Hardware sind. Diese Bitzeiten sind entweder aus der Literatur oder der jeweiligen Herstellerbeschreibung zu entnehmen. Aber nicht immer findet man alle Werte; dann muß man allgemeingültige Werte benutzen, z. B. 8 Bitzeiten für einen Repeater. Diese Zahl soll das Zeitintervall repräsentieren, die ein Repeater benötigt um das Ethernetpaket weiterzuleiten.
Ist jede auf der Strecke befindliche Hardware in die Rechnung eingeflossen, so erhält man den Round Trip Delay (RTD). Der RTD muß unter einem definierten Schwellwert liegen. Dieser Schwellwert von 51,2 µs entspricht 512 Bitzeiten. Zur Erinnerung: das kleineste Paket hat 64 Byte = 512 Bit Länge. Dieser Wert wird auch als "Slot-Time" bezeichnet.
Das Kabel zwischen AUI (Attachment Unit Interface) und MAU (Media Attachment Unit) hat abweichende Spezifikationen (Twisted-Pair, jeweils für Senden und Empfangen getrennt, abgeschirmt), seine Maximallänge beträgt 50 m, die Mindest-Signalausbreitungsgeschwindigkeit beträgt 0,65*c = 195000 km/s. Daraus folgt eine maximale Laufzeit von 0,05/195000 s = 0,256 Mikrosekunden.
Da sich maximal drei 10Base2-Netzsegmente über Verstärker (Repeater) verbinden lassen, ergibt sich eine Maximallänge von 1500 m, und so eine Laufzeit von 13 Mikrosekunden. Dabei ist noch zu berücksichtigen, daß bis zu sechs Transceiverkabel beteiligt sein können (je eines an den Stationen und je zwei an den beiden Repeatern). Die maximale Verzögerung ist hier also 3,08 Mikrosekunden. Wenn man noch die Zeiten für die Kollisionserkennung im Ethernet-Interface und weitere Hardwareparameter berücksichtigt, kommt man auf die im Ursprungsdokument von 1980 angegebene maximale Laufzeit von 45 Mikrosekunden.
Zu lange Kabel, zuviele hintereinandergeschaltete Repeater, aber auch das Ausreizen der im Standard angegebenen Parameter kann durchaus im Zusammenspiel mit Komponenten, die am Rande der Toleranzgrenze liegen, zu Fehlfunktionen führen. Daher sollte man die angegebenen Längen immer unterschreiten. Auch bei der Planung von Netzen ist zu berücksichtigen, daß Kabel niemals in "Luftlinie" verlegt werden und die Kurven und Schleifen in den Kabelkanälen sich schnell addieren.
Nicht verkleinern läßt sich jedoch der Overhead, der durch die Verwaltungsinformation im Ethernet-Frame (Adressen, Control-Info) entsteht. Der Overhead wird umso kleiner, je größer der Nutzdatenanteil ist. Die folgende Tabelle zeigt die Abhängigkeit von Overhead und Nutzdaten (berechnet):

Im folgenden Diagramm ist der prozentuale Overhead gegen die Nutzdaten-Bytes aufgetragen.

Einordnung Ethernet ins OSI-7-Schichten-Referenzmodell
| Layer | Aufgabe | |
| 7 bis 4 | Application Presentation Session Transport |
Später weitere Erläuterungen |
| 3 | Network | Wegewahl, Vermittlung |
| 2 | Data Link | Zusammenfassung der Bits in Blöcke (Bytes, Frames), Flußsteuerung, Reihenfolgesicherung Fehlererkennung in Blöcken und Korrektur |
| 1 | Physical | mechanische Charakteristika (z.B. Pin-Belegung, etc.), elektrische, elektromagnetische, akustische, optische Charakteristika, Übertragungsart (z.B. analog/digital, synchron/asynchron, Modulation etc.) |
Ethernet und IEEE 802.3 sind im OSI-7-Schichten-Modell in der zweiten Schicht angesiedelt, wobei man diese Schicht beim IEEE802.3 zusätzlich einmal unterteilt in die Schichten 2a: Media Access Control (MAC) und 2b: Logical Link Control (LLC).

Der Ethernet-Standard umfaßt Schicht 1 des OSI-Modells (Physikalische Schicht) und den unteren Teil von Schicht 2, der Verbindungsschicht. Dieser Teil wird MAC (Media Access Control) genannt. MAC und LLC (Logical Link Control) füllen zusammen Schicht 2 aus. Der Standard ist in drei Unterebenen eingeteilt. Von oben sind dies die eben genannte MAC und in Schicht 1 "PLS" (Physical Signaling) sowie "PMA" (Physical Medium Attachment). Die Schnittstelle zwischen ihnen ist auch im Standard definiert. Die Verbindung zwischen Medium und PMA wird "MDI" (Medium Dependent Interface) genannt. Die Einheit zwischen PMA und PLS wird mit "AUI" (Attachment Unit Interface) bezeichnet. "MDI" ist der Anschluß zum Netzkabel.

MAC (Media Access Control)
Die MAC-Ebene hat zwei Funktionen. Die eine ist die Datenhandhabung und umfaßt die Paketverwaltung (Datenaufbereitung, Adressierung und Fehlerkontrolle). Die andere ist die Zugangskontrolle, die dafür sorgt, daß die Pakete ohne Kollisionen ins Netz gelangen. Zudem handhabt die Zugangskontrolle die Kollisionen, die trotzdem entstehen. Die Datenhandhabung auf der MAC-Ebene arbeitet mit zwei Dienstprimitiven zur LLC: "Request" und "Indication". Request wird von der LLC generiert und ist die Anforderung nach Übertragung von Daten der eigenen LLC zur LLC in einer anderen Station. Parameter sind Zieladresse, Dateneinheit und Dienstklasse. Indication ist ein Hinweis an die LLC, daß MAC ein ankommendes Paket entgegengenommen hat. Hier sind die Parameter Zieladresse, Quelladresse, Dateneinheit und Empfangsstatus. Die Kollisionshandhabung benutzt mehrere Mechanismen. Beim Senden arbeitet ein Prozeß, der "Deference" (defer: nachgeben) genannt wird. Dieser kontrolliert, ob eine Aktivität im Kabel stattfindet (Carrier Sense). In diesem Fall beginnt ein Deferring-Zustand. Wenn das Kabel frei ist, wird eine Verzögerung von einem "inter frame spacing" initiiert und ein eventuell wartendes Paket losgeschickt. Wenn eine Kollision eintritt, wird ein Störungssignal gesandt, wonach die Sendung abgebrochen wird und der Backoff-Prozeß startet (siehe vorhergehendes Kapitel). Die Aufgaben der MAC-Ebene können wie folgt zusammengefaßt werden:- Sendet Frames, indem sie:
- Daten von der LLC entgegennimmt,
- kontrolliert, ob ein PAD-Feld notwendig ist, und wenn ja, dieses erzeugt und es am Ende anfügt,
- kontrolliert, daß das Frame ganze Bytes enthält (daß die Anzahl der Bits ein ganzzahliges Vielfaches von 8 ist), die CRC berechnet (CRC = Cyclic Redundancy Check = Polynomprüfsumme) und am Ende als FCS (Frame Check Sum) ablegt,
- Preamble, Start Frame Delimiter und Adreßfeld am Anfang hinzufügt,
- das ganze Frame in serieller Bitform an die PLS schickt.
- Empfängt Frames, indem sie:
- ein Frame nach dem anderen in serieller Bitform von der PLS akzeptiert,
- untersucht, ob die Zieladresse mit der lokalen Station übereinstimmt (individuelle Adresse, Gruppenadresse oder Broadcast),
- kontrolliert, daß das Frame ausreichend lang ist, daß er ganze Bytes enthält und daß die CRC stimmt,
- Preamble, SFD (Starting Frame Delimiter) und Adreßfeld abschneidet, das Längenfeld liest und eventuelle PAD-Bytes abschneidet,
- Daten an die LLC schickt.
- Vermeidet Kollisionen und hält einen ausreichenden
Abstand zwischen Frames im Medium aufrecht indem sie:
- vom Senden absieht, wenn das Medium belegt ist,
- wenn das Medium frei wird, einen festgesetzten Zeitraum (Inter Frame Gap) abwartet, ehe mit der Sendung begonnen wird.
- Handhabt Kollisionen, indem sie, wenn die Station während des
Sendens eine solche feststellt:
- ein Störsignal in Form eines zufälligen Bitmusters von einer bestimmten Länge (Jam Size) sendet, damit die Betroffenen Stationen die Kollision entdecken können,
- eine Zufallzahl generiert und in dem Zeitraum nicht sendet (Backoff), der von der Zufallszahl vorgegeben wird,
- wenn das Medium frei ist, nach dieser Zeit sendet,
- wenn eine neue Kollision stattfindet den Versuch mehrmals bis zu einer vorgegebenen Höchstgrenze wiederholt (Attempt Limit) und dann gegebenenfalls eine Fehlernachricht generiert.
MAC-Adressen als physikalische Adressen
Die Aufgabe der MAC-Adresse liegt darin, die miteinander kommunizierenden Stationen eindeutig zu identifizieren. MAC-Adressen haben eine feste Länge von 48 bit. Mit einer MAC-Adresse wird der physikalische Netzanschluß oder Netz-Zugriffspunkt einer Station adressiert. Sie heißt daher auch physikalische Adresse. Eine Station kann durchaus mehrere MAC-Adressen haben, wenn es über mehrere Netzanschlüsse verfügt.In manchen Dokumentationen ist zu lesen, dass es für Ethernet ganz spezielle, sogenannte Ethernet-Adressen gäbe. Dies ist absolut falsch. Alle bekannten Zugriffsverfahren der MAC-Schicht (wie z.B. CSMA/CD bzw. Ethernet, Token Bus, Token Ring, FDDI) verwenden einheitlich das im folgenden beschriebene MAC-Adressformat mit 48 bit langen MAC-Adressen.
Spezielle Kennungen
| I/G | U/L | OUI | OUA |
|---|---|---|---|
| 1 bit | 1 bit | 22 bit | 24 bit |
- I/G = 0:
- Individual-Adresse (Unicast Address), die genau ein Interface identifiziert.
- I/G = 1:
- Gruppen-Adresse (Multicast Address), die eine Gruppe von Interfaces identifiziert.
- U/L = 0:
- universelle Adresse (weltweit eindeutig und unveränderbar).
- U/L = 1:
- lokale Adresse (lokal veränderbar).
Das folgende Bit (U/L für Universal/Local) zeigt an, ob die MAC-Adresse global eindeutig (Universally Administered Address (UAA); U/L = 0) oder lokal veränderbar und nur dort eindeutig ist (Locally Administered Address (LAA); U/L = 1).
Herstellerkennungen
Für die Festlegung von universellen Individual-Adressen werden von IEEE für die Bits 3 bis 24 weltweit eindeutige Werte vergeben und den Herstellern zugewiesen. Man bezeichnet eine solche Bitfolge daher als Organizationally Unique Identifier (OUI). Da bei universellen Individual-Adressen stets I/G = 0 und U/L = 0 gilt, werden diese beiden Bits häufig in den OUI mit einbezogen, so dass der OUI die ersten beiden Oktette der MAC-Adresse darstellt. Die Werte für die restlichen Bits 25 bis 48 werden von den Herstellern vergeben. Eine solche Bitfolge heißt daher Organizationally Unique Address (OUA). Die MAC-Schicht einer Station, das einen MAC-Rahmen empfängt, vergleicht die MAC-Zieladresse des Rahmens mit seiner eigenen MAC-Adresse und gibt den Inhalt des Rahmens nur dann an die höherliegenden Schichten weiter (LLC oder Schicht 3), wenn beide Adressen übereinstimmen. Ansonsten wird der Rahmen verworfen. Die MAC-Schicht beinhaltet also eine Filterfunktion für MAC-Adressen.Für die Darstellung von MAC-Adressen verwendet man am besten die kanonische Form: Die 48 Bits werden zu Bytes bzw. Oktetten derart zusammengefaßt, daß 6 Oktette entstehen, wobei die Bitreihenfolge nicht verändert wird und das I/G-Bit im 1. Oktett links steht und als Least-Significant-Bit (LSB) interpretiert wird. Unter der Festlegung, daß in jedem der 6 Oktette das LSB links steht, wird dann jedes Oktett durch zwei hexadezimale Ziffern dargestellt und die Ziffernpaare werden durch Bindestriche getrennt. Ein Beispiel mag dies veranschaulichen.
- Bitmuster:
- 00110101 01111011 00010010 00000000 00000000 00000001
- Kanonische Form:
- AC-DE-48-00-00-80
Wenn ein MAC-Rahmen an mehrere bzw. an alle Stationen eines Netzes verschickt werden soll, spricht man von einem Multicast bzw. einem Broadcast. Entsprechende Multicast- bzw. Broadcast-Adressen gibt es verständlicherweise nur als Ziel-Adressen. Bei einem Broadcast lautet die MAC-(Ziel-)Adresse FF-FF-FF-FF-FF-FF. Einige standardisierte Multicast-Adressen sind:
01-80-C2-00-00-00: Spanning Tree Protocol
01-80-C2-00-00-10: Brücken-Management
01-00-5E-00-00-00: Internet Protocol (IP) Multicast
CF-00-00-00-00-00: Ethernet Configuration Test Protocol (Loopback)
Neben der OUI existiert auch ein kleiner Adressbereich (IAB - Individual Address Block), der sich insbesondere für Privatpersonen und kleine Firmen lohnt. Interessierte erhalten einen kleinen eigenen Adressbereich innerhalb der Bits 11 bis 0. Damit sind 212 = 4096 individuelle Adressen möglich.
In der OUI-Datenbank als "privat" gekennzeichnete Herstellerkennungen sind für Firmen registriert, die ihre Identität nicht öffentlich preisgeben wollen. Adressen aus diesen Bereichen können daher nicht, wie man vermuten würde, für lokale Zwecke eingesetzt werden.
Die Herstellerkennung ist weitgehend in einer Datenbank einsehbar: ( standards.ieee.org/regauth/oui/index.shtml). Unter http://www.techzoom.net/lookup/check-mac.en kann man den Hersteller einer MAC-Adresse suchen.
PLS (Physical Level Signaling)
PLS kommuniziert teils mit der eigenen MAC, teils mit MACs in anderen Stationen. Die Service Primitive, die für die Datenübertragung benutzt wird, ist "DATA.request" von der MAC, die über "DATA.indication" auf Bitebene Daten an alle MACs im Netz sendet. Damit erhält auch die eigene MAC ihre ausgehenden Bits als Echo von PLS. Zur MAC gibt es auch die zwei Primitive, "CARRIER.indication" und "SIGNAL.indication". Diese werden benutzt, um der MAC die Zugangskontrolle zu ermöglichen.CARRIER hat zwei Stellungen ("on" und "off") und wird durch die PMA generiert, wenn diese feststellt, daß ein Bitstrom im Netzkabel eingeleitet oder beendet wird. Es wird benutzt, um anzuzeigen, ob das Medium frei ist oder nicht.
SIGNAL zeigt die Qualität des Signals an und wird unter anderem dazu benutzt, Kollisionen anzuzeigen.
MAU (Medium Attachment Unit)
Von der PLS definiert der Standard eine Schnittstelle (Attachment Unit Interface oder AUI) zum Physical Medium Attachment (PMA) und von diesem eine weitere Schnittstelle (Medium Dependent Interface oder MDI) zum Medium. Zusammen bilden diese die MAU (Medium Attachment Unit), die auch als "Transceiver" bezeichnet wird. Bei 10Base5 hängt der MAU fest angekoppelt am Kabelstrang und versorgt den Rechner über Twisted-Pair-Stichleitungen (AUI-Kabel). Der Hauptstrang ist damit von den Benutzern entkoppelt. Bei 10Base2 verzichtet man darauf.

Historisches
Einige historische Daten aus dem Mund von Bob Metcalfe, dem Erfinder des Ethernet und heute Professor für Innovation an der University of Texas in Austin in seiner Ansprache im Juni 2013:
"Am 22. Mai haben wird den 40. Jahrestag der Erfindung des Ethernet
im Xerox PARC gefeiert. Jetzt, am 23. Juni, feiern wir den 30.
Geburtstag der Ethernet-Standardisierung durch IEEE 802."
Natürlich wurde das Ethernet seit 1983 des öfteren (neu) standardisiert. Im IEEE 802.3 wurden immer wieder die Innovationen aufgenommen - von 2,94 Mb/s bis zu 100 Gb/s, von dicken zu dünnen Koaxialkabeln bis hin zu verdrillten Zweidrahtleitungen und Glasfaserkabeln, von CSMA/CD zu Switch und schließlich Zugangspunkten. Gleichzeitig wurde dabei ein hoher Grad an Rückwärtskompatibilität sichergestellt.
"1983 gab es Menschen, die Ethernet kauften und die ich nicht persönlich
kannte. 1985 gab es sogar Menschen, die ich nicht kannte, die das Ethernet
erfanden. Und sie tun es auch heute noch mit großem Erfolg, indem sie den
offenen Standardisierungsprozess des IEEE nutzen. Gratulation und
vielen Dank", so Metcalfe weiter (Quelle: IEEE SA).
1972 Entwicklung begann bei Xerox
1976 erste Vorstellung (3 Mbit/s Datenrate)
1980 Standard "Ethernet V1.0" (DEC, Intel, Xerox)
1981 Standard IEEE 802
1982 Standard "Ethernet V2.0"
1983 Standard IEEE 802.3 (CSMA/CD)
1985 Erweiterung auf den 10BaseT-Standard (IEEE 802.3i)
1995 Standard 802.3u Fast Ethernet (100 Mbit/s)
1998 Standard 802.3z Gigabit-Ethernet (Glasfaser)
1999 Standard 802.3ab Gigabit-Ethernet (Kupferleiter)
2002 Standard 802.3ae 10-Gigabit-Ethernet
Robert Metcalfe bei Xerox suchte Anfang der 70er Jahre eigentlich nur eine Netzanbindung für Drucker mittels eines Koaxkabels.
Zitat aus The Ethernet Sourcebook, ed. Robyn E. Shotwell (New
York: North-Holland, 1985):
``The diagram ... was drawn by Dr. Robert M. Metcalfe in 1976 to
present Ethernet ... to the National Computer Conference in June of
that year. On the drawing are the original terms for describing
Ethernet. Since then other terms have come into usage among Ethernet
enthusiasts.''
Die erste Skizze ist auch noch überliefert (Quelle: Palo Alto Research Center):

Ein Bericht der Erfinder über das Experimental-Ethernet findet man
in dem Zeitschriftenartikel:
Robert M. Metcalfe and David R. Boggs.``Ethernet: Distributed Packet
Switching for Local Computer Networks,'' Association for Computing
Machinery, Vol 19/No 7, July 1976.
Eine Zusammenfassung des Patents ist im WWW unter http://patent.womplex.ibm.com/details?patent_number=4063220 zu finden.
Sehr umfassende Informationen über das Ethernet sind auch unter http://wwwhost.ots.utexas.edu/ethernet/ gespeichert.
Das folgende Bild zeigt eine frühe Skizze der Struktur des Ethernet von Bob Metcalfe, als er am Xerox PARC geforscht hat (Quelle: Palo Alto Research Center). Das Memo mit der Skizze war betitelt:
MAY 22, 1973
TO: ALTO ALOHA DISTRIUBTION
FROM: BOB METCALFE
SUBJECT: ETHER ACQUISITION
HERE IS SOME ROUGH STUFF ON THE ALTO ALOHA NETWORK.

Als Netzprotokoll wird das ALOHA-Protokoll verwendet, einem Funkprotokoll der Universität von Hawaii zum Datenaustausch zwischen den Inseln. Das Protokoll nimmt eine feste Rahmengröße an und sendet, wann immer was ansteht. Eine kollisionsfreie Übertragung ist nur bis zu einer Netz-Auslastung von 18% möglich. Beim slotted ALOHA, es wird zu bestimmten Zeiten gesendet, erfolgt die theoretische kollisionsfreie Übertragung bis zu einer Auslastung des Netzes von 37%.
Robert Metcalfe erweitert das Verfahren durch einen Abhör- Mechanismus, der zuvor prüft, ob der Kanal frei ist (carrier sense) und entwickelt ein ausgeklügeltes Kollisionserkennungsverfahren, wenn zwei Stationen gleichzeitig senden sollten (multiple access).
Auch die Geschwindigkeiten stiegen bis heute noch weiter an. Die heute verwendeten Twisted-Pair-Verkabelungssysteme haben sich in den letzten beiden Jahrzehnten rasant entwickelt. Hat man im Jahr 1995 noch Netze mit Übertragungsraten von 100 MBit/s errichtet und betrieben, so stieg die Geschwindigkeit seither um den Faktor 100. Seit dem Jahr 2000 wurden kupferbasierende Netze mit Übertragungsraten von 1 Gbit/s errichtet und betrieben. 10 Jahre danach wurden Netze mit Übertragungsraten von 10 Gbit/s (Cat 6A) möglich. Zunächst findet man diese hauptsächlich in Rechenzentren zur Anbindung von Servern an Speichersysteme. Aber genauso wie man schon früher gesehen hat, sind immer noch die Server von heute unsere Desktops von morgen - bei Leistung und Netzanbindung.
Am 17. Juni 2010 wurde ein weiterer Meilenstein erreicht. Von der "IEEE 802.3ba - 40 Gbit/s and 100 Gbit/s Ethernet Task Force" wurde der Standard zur Übertragung von 40 Gbit/s und 100 Gbit/s über Glasfaserkabel verabschiedet.
Weitere Quellen:
- Why is it called Ethernet?
- 10 Mbit/s Ethernet
- 100 Mbit/s Fast Ethernet
- Gigabit Ethernet
- 10 Gigabit Ethernet
- Ethernet Auto-Negotiation
- Ethernet Analyzers and Network Software
- Ethernet Numbers
- Ethernet Standard Documents
- Frequently Asked Questions (FAQ) lists
- Papers and Reports
- Echtzeit-Ethernetseiten von Prof. Dr.-Ing. Jürgen Schwager
Entwicklung der Übertragungsmedien (IEEE 802.3)
10Base5 (Thick-Ethernet, Yellow-Cable)
|
10Base2 (Thin-Ethernet, Cheapernet)
|
10Base-T
| 100Base-T
|
10BaseFB
|
10BaseFL
|
100BaseFX
|
100BaseT4
|
1000BaseLX
|
1000BaseSX
|
1000BaseCX
|
1000BaseT
|
10GBaseLX4
|
10GBaseSX4
|
10GBaseSR
|
10GBaseSW
|
10GBaseLW
|
10GBaseLR
|
10GBaseER
|
10GBaseEW
|
Quelle der Tabelle: www.koehler-ks.com/Ethernet.php
Promiscous Mode
Normalerweise nimmt ein Netzwerkinterface nur Datenpakete an, die an seine Hardwareadresse gerichtet sind und leitet diese an die höheren Schichten weiter. Manche Interfaces lassen sich aber in den sogenannten "promiscous mode" schalten. In diesem Modus werden alle Frames an die höheren Schichten weitergeleitet. Dieser Modus wird beispielsweise von Netzwerk-Überwachungstools oder transparenten Bridges verwendet.
Power over Ethernet
Die Stromversorung von Endgeräten in der Netzwerktechnik wurde bisher den Herstellern der Endgeräte selber überlassen. Die lösten die Stromversorgung mit geringen Leistungen meist über Steckernetzteile. Dazu ist neben jeder Netzwerkdose auch eine Steckdose des 230V-Netzes erforderlich. Mit dem IEEE-Standard Power-over-Ethernet (PoE) bzw. IEEE 802.3af wurde dieses Problem gelöst. Laut Spezifikation wird eine Leistung von 12,95 Watt zu Verfügung gestellt. Damit eignet sich diese Technik hervorragend um Webcams, Print-Server, IP-Telefone (Voice-over-IP), Wireless LAN Access Points, Handheld-Computer und sparsame Notebooks mit Strom zu versorgen.Die Stromversorgung über die Signalleitungen wirkt sich bei 10BaseT (10 Mbit/s) und 100BaseTX (100 Mbit/s) nicht allzu störend auf das Ethernet-Signal aus. Auf 1000BaseT Gigabit-Ethernet ist PoE zwar möglich, wird aber nicht empfohlen, da 1000BaseT alle 8 Adern im Kabel belegt und man deshalb in jedem Fall auf das ohnehin empfindliche Gigabit-Ethernet-Signal einwirken würde.
Bis alle eingesetzten Switches und Hubs über PoE verfügen muss man noch auf eine Bastellösung zurückgreifen. Bei einzelnen Komponenten, die über Power-over-Ethernet mit Strom versorgt werden können, tut es ein einfacher Power Injektor, der im Leitungsnetz zwischen Hub/Switch und Endgerät geschaltet wird. Gibt es in einem Netzwerk mehrere Power-over-Ethernet-Endgeräte, dann ist ein Power Hub nötig, der dann beim Hub/Switch installiert sein sollte.
Die Technologie von Power over Ethernet erlaubt es kleinere Netzwerkgeräte, wie z.B. IP-Telefone, Accesspoints, Netzwerkameras etc., ohne eine externe Stromquelle zu betreiben. Die Idee der Stromversorgung über die Netzwerkleitung ist jedoch schon älter, nur gab es bislang keinen gültigen Standard, so daß verschiedene Hersteller eigene Lösungen entwickelten. Dadurch war die Gefahr groß, daß man aus Versehen inkompatible Komponenten durch das Anschließen beschädigt. Im IEEE 802.3af wird zwischen 2 Kernkomponenten unterschieden.
- Power Sourcing Equipment (PSE). Diese Komponenten speisen das Netz mit Strom. Es sind meistens aktive Netzkomponenten oder Patchfelder mit PoE-Support.
- Powered Devices (PD). Dies sind die Energieverbraucher. Sie müssen PoE unterstützen.
Die Übertragung der 48-V-Gleichspannung ist für maximal 100 Meter ausgelegt, was auf das Ethernet abgestimmt wurde. Die angeschlossenen Geräte dürfen 350 mA Strom abnehmen und die maximale Speiseleistung beträgt 15,4 W. Die Versorgung der Endgeräte erfolgt über Cat.5 Kabel mit RJ-45 Steckern. Das PoE-Verfahren macht sich die Tatsache zu nutze, dass von den 4 vorhandenen Adernpaaren lediglich 2 zur Datenübertragung benutzt werden.
Schutzmechanismen
Da man in einem LAN natürlich nicht nur PoE-Geräte betreiben will, hat das IEEE ein Verfahren erarbeitet, das Endgeräte vor möglichen Schäden schützt. Dieses Verfahren wird Resistive Power Discovery genannt. Hierbei prüft der PSE das PD auf Kompatibilität, indem es in zyklischen Abständen einen minimalen Strom einspeist und daran erkennt, ob das PD einen 25-Kiloohm-Abschlusswiderstand besitzt. Wenn nicht ist das Endgerät nicht PoE-fähig. Wenn ja kann der PSE das PD mit Energie versorgen.Jetzt wird das PD mit einer geringen Leistung versorgt. Das PD signalisiert nun dem PSE welcher der 5 Leistungsklassen es angehört. Die Erkennung erfolgt innerhalb einer Sekunde. Einen weiteren Schutz bietet der Disconnect-Schutzmechanismus. Wenn ein PD entfernt wird, deaktiviert der PSE automatisch die Stromversorgung des entsprechenden Ports. Dieser Mechanismus soll das Vertauschen von PoE-fähigen mit Standardgeräten verhindern. Es werden folgende Leistungsklassen unterschieden:
| Klasse | Verwendung | Max. Einspeiseleistung (PSE) | Max. Entnahmeleistung (PD) |
| 0 | default | 15,4 W | 0,44 bis 12,95 W |
| 1 | optional | 4,0 W | 0,44 bis 3,84 W |
| 2 | optional | 7,0 W | 3,84 bis 6,49 W |
| 3 | optional | 15,4 W | 6,49 bis 12,95 W |
| 1 | reserviert | 15,4 W | Reserviert |
Heute definiert der Standard eine maximale Leistung von 12,95 W am Endgerät. Seit der Einführung von Power over Ethernet ist die Nachfrage nach höherer Leistung gestiegen, um auch Geräte zu versorgen, die mehr Leistung benötigen, darunter:
- IP-Kameras mit zusätzlichen Funktionen (z. B. PAN/Tilt oder Motorzoom)
- VOIP-Videotelefone mit Display
- POS-Terminals
- Multiband Wireless Access Points
- RFID-Leser
- usw.
Die Übertragung von Energie über eine universelle Kommunikationsverkabelung führt dazu, dass die Temperatur in der Verkabelung abhängig von der übertragenen Energiemenge und dem Leiterquerschnitt steigt. Mit zunehmender Wärme im Kabelbündel nimmt auch die Einfügungsdämpfung zu, was die maximal zulässige Kabellänge verringert. Daraus ergibt sich die Verringerung der maximal zulässigen Kabellänge durch höhere Kabeldämpfung aufgrund höherer Temperaturen. Im Standard ist die maximale Temperatur von 60°C festgelegt. Die Reduzierung der Leitungslänge lässt sich jedoch durch ein Kabel mit einer höheren Kategorie mit einem größeren Aderquerschnitt kompensieren. Bei der Planung einer Installation für PoEplus sind die Folgen der Wärmeableitung sowohl im Kabel als auch in der Umgebung in besonderem Maße zu berücksichtigen.
Ein weiteres Problem stellt der RJ45-Stecker dar, der ja ursprünglich nicht für höhere Ströme gedacht war. Beim An- und Abstecken unter Last werden die Kontaktflächen stark belastet. Während des Steckvorgangs verschiebt sich der Kontaktpunkt zwischen Stecker Buchse entlang der Oberfläche der Kontakte vom ersten Kontaktpunkt (Verbindungs- bzw. Trennungsbereich) zum Endkontaktpunkt.
Diese beiden Bereiche sind durch die Schleifzone getrennt. Untersuchungen haben gezeigt, dass das Design von modularen Steckverbindern, beschrieben im Standard IEC 60603, normalerweise sicherstellt, dass die Schleifzone von der Kontaktzone getrennt ist, in welcher der Kontakt zwischen Stecker und Buchse bei normalem Betrieb hergestellt wird (nominaler Kontaktbereich). Bei schlechtem Kontaktdesign, bei dem sich die beiden Bereiche überlappen und so die Kontakte im Kontaktbereich durch Funkenbildung beim Ein- bzw. Ausstecken beschädigt werden können. Die erhöhte Leistung von PoEplus kann einen stärkeren Funken bei der Trennung verursachen, wodurch dieses Problem noch vergrößert wird.
Belegung des RJ45-Steckers bei Power-over-Ethernet
Für die Übertragung der Stromversorgung wird das Adernpaar 4/5 für den Pluspol und das Adernpaar 7/8 für den Minuspol verwendet.
| Pin | Leitung | Pin | Leitung |
|---|---|---|---|
| 1 | TX+ | 5 | PoE/G |
| 2 | TX- | 6 | RX- |
| 3 | RX+ | 7 | PoE/-48V |
| 4 | PoE/G | 8 | PoE/-48V |
Wird die Netzwerkverkabelung auch für andere Anwendungen, z. B. für Telefonie, genutzt, dann ist Vorsicht beim Einsatz von Power-over-Ethernet-Netzwerk-Komponenten geboten. Mit einem Mechanismus sollten die Power-over-Ethernet-Netzwerkkomponenten vor dem Einschalten der PoE-Stromversorgung alle angeschlossenen Endgeräte auf PoE-Unterstützung überprüfen. Auf einen Anschluss sollte nur dann Spannung geschaltet werden, wenn dort auch ein Endgerät mit PoE-Unterstützung angeschlossen ist.
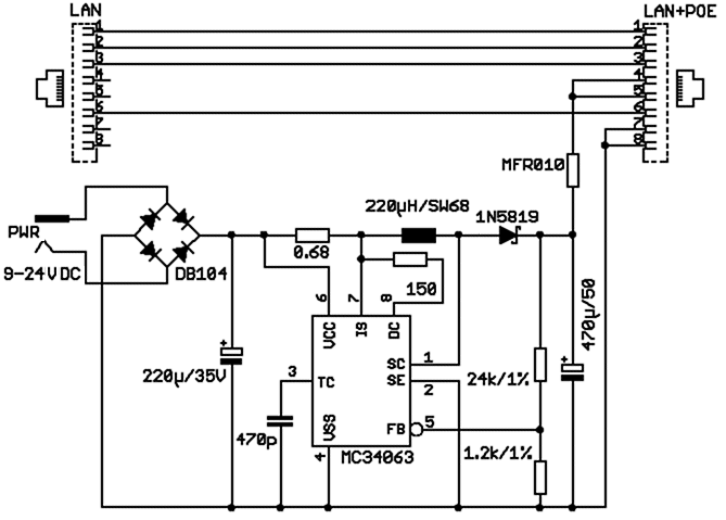
Das folgende Bild zeigt, wie man die 48-V-Versorgung für Power-over-Ethernet mittels einer Standardschaltung aus einer niedrigeren Eingangsspannung erzeugen kann. Der integrierte Step-Up-Wandler erzeugt die benötigten 48 Volt aus eine Eingangsspannung von 9 bis 24 Volt.